真钱牛牛官网 复牌大涨!688165欲并购拟IPO公司


2月9日晚,埃夫特(688165)公告称,拟通过刊行股份及支付现款相趋附的形貌,收购盛普股份100%股权。本次来回瞻望组成错误财富重组,但不组成重组上市。本次来回完成后,盛普股份将成为埃夫特的全资子公司,埃夫特股票于2月10日开市起复牌。盛普股份曾冲刺创业板IPO,2024年9月,盛普股份撤离肯求,IPO拆伙。
{jz:field.toptypename/}
截止当天收盘,埃夫特报23.8元/股,涨幅为5.45%。
拟收购盛普股份100%股份
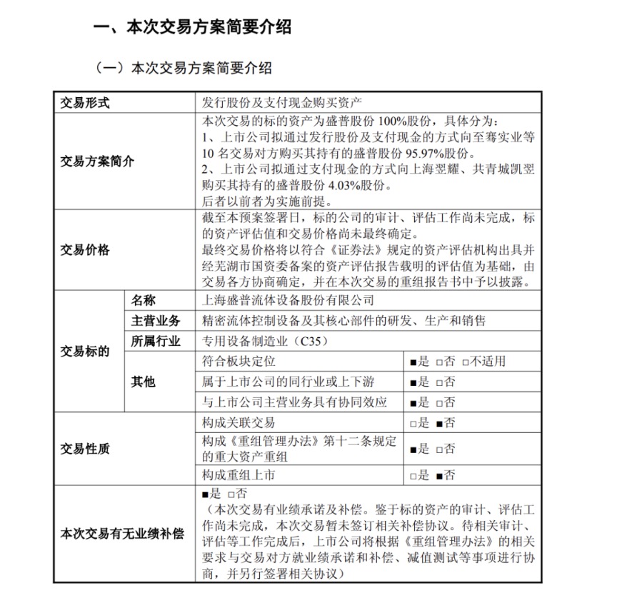
左证重组预案,本次来回的宗旨财富为盛普股份100%股份。埃夫特拟通过刊行股份及支付现款的形貌,购买盛普股份95.97%股份;拟通过支付现款的形貌,购买盛普股份4.03%股份。后者畴前者为推论前提。
尤其是,本次并购决策中接受了各别化的订价决策。其中,宗旨公司95.97%股份对应举座估值初步定为10亿元至12亿元。宗旨公司4.03%股份的转让总对价初步定为投资本钱加年化6%利息,并扣除现款分成。最终来回价钱将以评估终端为依据,由来回各方协商笃定。
埃夫特于2020年在科创板上市,专注于工业机器东谈主产业。本次来回为同业业收购。本次来回前,埃夫特属于智能制造装备行业,主贸易务为工业机器东谈主整机过头中枢零部件、系统集成的研发、坐褥、销售。
埃夫特称,公司的工业机器东谈主家具已掌合手焊合、喷涂、打磨、铆接、切割等工艺类型,但在胶接工艺设施相对薄弱。伴跟着胶接工艺在制造业各工艺设施的平常诓骗,幸运彩app官方网站下载胶接诓骗已成为上市公司工业机器东谈主家具亟待要点冲突范围之一,而盛普股份主贸易务为精密流体限度开荒过头中枢部件的研发、坐褥和销售,在胶接工艺范围长久积贮了较为老练的工艺辅导。
关于本次并购的价值,埃夫特示意,本次来回有益于强链补链,增多公司工业机器东谈主在胶接工艺的中枢竞争力。此外还简略补没收司胶接工艺,完善智能机器东谈主通用工夫底座工艺库和数据集,并构建工艺与限度一体化家具,优化性能,经管胶接工艺模块和机器东谈主协同问题。
宗旨公司为IPO撤单企业
这次被收购的盛普股份,曾于2022年向深交所递交创业板IPO招股书,真钱牛牛app并在2023年1月凯旋过会。
盛普股份招股书表露,公司家具诓骗范围主要聚合于光伏行业,同期涵盖能源电板、汽车电子等范围。按照卑鄙诓骗范围分类,2022年上半年,盛普股份在光伏行业的收入占比向上90%。公司中枢客户包括隆基绿能、天合光能、晶科能源、晶澳科技等光伏组件厂商,同期,公司客户慢慢向能源电板、汽车电子延迟,已隐蔽宁德期间、中立异航、国轩高科和孚能科技等多家能源电板厂商,在汽车电子范围,已进入特斯拉等企业的开荒供应链体系。
左证深交所下发的IPO问询函,2022年1—6月,盛普股份前五大客户销售金额约占公司主贸易务收入比例的49.58%,深交所条目盛普股份证据对主要客户的依赖进度,开拓新客户的才气、标准及服从。
连年,光伏产业链企业步入转念期。2024年9月,盛普股份撤离肯求,IPO拆伙。

埃夫特是一家上市时未盈利的科创板公司,当今尚未摘“U”,公司当今处于科创板科创成长层。左证公司最新发布的事迹预报,埃夫特2025年瞻望已毕贸易收入8.9亿元至9.5亿元,同比着落30.82%至35.19%;瞻望已毕包摄于母公司通盘者的净利润为亏空4.5亿元至5.5亿元。
埃夫特称,连年来,欧洲汽车行业处于转型阵痛期,主要汽车厂商纷纷出现利润大幅着落、固定财富投资大幅延迟、投资范围缩减、投资预算压缩等情况。受此影响,公司境外系统集成业务范围、毛利率均出现大幅下滑,2025年公司国外系统集成业务产生大额亏空。此外,2025年公司得回的部分行业头部政策性客户的订单价钱较低,由此导致低毛利以致部分亏空订单,带来了阶段性亏空;2024年下半年以来,公司承担了大齐智能机器东谈主范围攻关任务,2025年研发参加较上年增长超6000万元。
从宗旨公司的主要财务数据来看,盛普股份2025年前三季度贸易收入为2.56亿元,净利润为4085.80万元。本次重组有望栽培埃夫特的业务范围,改善公司盈利才气。
海量资讯、精确解读,尽在新浪财经APP


备案号: